Upload Archief |
| Hoofdpagina | Inloggen | Forum | Help |
| URL | |
| UBB | |
| HTML |
| overige afbeeldingen - bestand(en) | |||||
|---|---|---|---|---|---|
| bestand | dl's | grootte | datum | gebruiker | |
|
fietsverlichting pcb versie 3.jpg | 1312 | 60kB | 01-02-2010 07:36:17 | Electrofreak |
| omschrijving: Versie 3 van printje t.b.v. fietsverlichting |
|||||
|
errorpreciousroy.jpg | 1005 | 47kB | 31-01-2010 22:42:14 | niekski |
| omschrijving: error in stock manager van precious roy @ CO |
|||||
|
aanpassing.png | 498 | 42kB | 31-01-2010 22:26:35 | Martijn |
|
resized/aanpassing.png | 782 | 26kB | 31-01-2010 22:26:38 | Martijn |
| omschrijving: enkele hints |
|||||
|
fietsverlichting pcb_versie2.jpg | 1268 | 56kB | 31-01-2010 00:14:23 | Electrofreak |
| omschrijving: Versie 2 van PCB tbv fietsverlichting |
|||||
|
fietsfinder.jpg | 2643 | 117kB | 30-01-2010 15:37:51 | lucky luke |
|
bordje_lm3909_fietsfinder.png | 2867 | 19kB | 30-01-2010 15:35:05 | lucky luke |
|
ttgo700.jpg | 616 | 118kB | 30-01-2010 09:52:19 | libca |
| omschrijving: TOMTOM Go700 Component. |
|||||
|
tekening telefoonbedrading.jpg | 1584 | 31kB | 29-01-2010 13:29:34 | Electrofreak |
| omschrijving: Tekening van situatie klus |
|||||
|
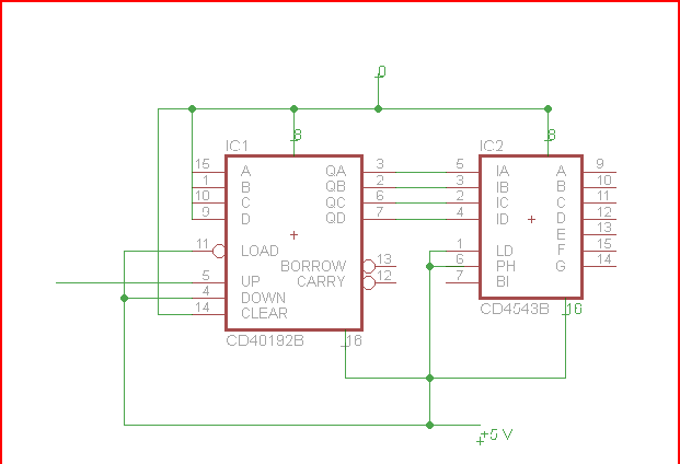
teller schema met cd4019b.png | 1667 | 13kB | 28-01-2010 14:25:37 | Dantos |
| omschrijving: Niet werkend schema voor teller |
|||||
|
lm350 basics.png | 1457 | 33kB | 28-01-2010 12:59:44 | DDSFM |
|
116
ms
v1.5.4
© MM 2002 - 2026
|
|

