| Upload Archief | 
| Hoofdpagina | Inloggen | Forum | Help | 
| URL | |
| UBB | |
| HTML | 
| schema's - bestand(en) | |||||
|---|---|---|---|---|---|
| bestand | dl's | grootte | datum | gebruiker | |
|   | schema000.JPG | 683 | 9kB | 01-11-2003 22:14:56 | sander0475 | 
|   | Amp.jpg | 392 | 120kB | 01-11-2003 16:14:13 | Trunks | 
|   | RC-filter.jpg | 404 | 8kB | 01-11-2003 12:56:06 | rudie-c | 
|   | PPort.zip | 200 | 21kB | 01-11-2003 11:09:47 | jeroentje | 
| omschrijving: Programma voor Paralelle poort | |||||
|   | batt_omsch.JPG | 929 | 21kB | 26-10-2003 13:41:08 | elektron | 
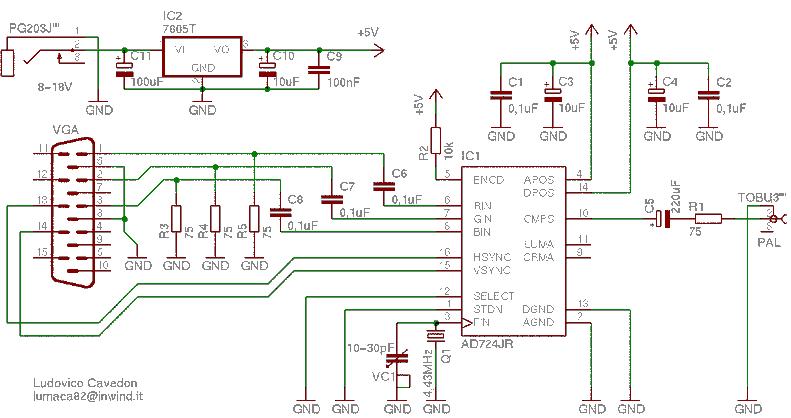
|   | schemavga.JPG | 3211 | 53kB | 24-10-2003 22:45:26 | jeroentje | 
| omschrijving: VGA -> Pal schema | |||||
|   | Orgpcb.gif | 10545 | 7kB | 24-10-2003 18:14:07 | Benadski | 
| omschrijving: PCB synchronizer. Moet naar 310dpi worden omgezet! Grootte is precies 1,8" bij 1,4" | |||||
|   | Smd Soldeer.jpg | 636 | 61kB | 23-10-2003 21:49:06 | Trunks | 
|   | opp.JPG | 339 | 36kB | 22-10-2003 20:50:48 | Bert F | 
|   | project3.doc | 582 | 178kB | 22-10-2003 17:34:47 | thomasvc | 
| omschrijving: Is dit schema correct, zoniet, mag je mij altijd wijzigingen doorgeven, mvg, thomaszzz | |||||
| 144
msv1.5.4
                  © MM 2002 - 2025 | 
|       | 
