Upload Archief |
| Hoofdpagina | Inloggen | Forum | Help |
| URL | |
| UBB | |
| HTML |
| schema's - bestand(en) | |||||
|---|---|---|---|---|---|
| bestand | dl's | grootte | datum | gebruiker | |
|
winddynamo.jpg | 1506 | 14kB | 27-08-2004 11:26:26 | davidfierens |
|
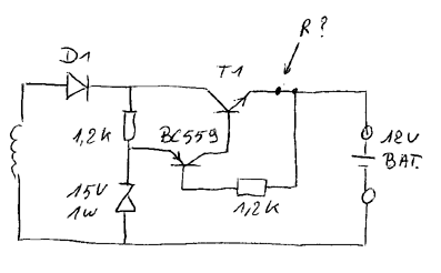
Spanningsregeling.gif | 1638 | 9kB | 27-08-2004 10:36:17 | MGP1 |
| omschrijving: spanningsregelaar |
|||||
|
par_port_interface.gif | 736 | 17kB | 26-08-2004 18:51:28 | Thomas007 |
|
V.JK.2TR.JPG | 1380 | 26kB | 26-08-2004 13:46:03 | rob007 |
| omschrijving: soort Josty Kit met buffer en varikap Mod. |
|||||
|
opgave.jpg | 1054 | 41kB | 26-08-2004 13:44:19 | BBK1 |
| omschrijving: berekenen van Rb zodat transistor in verzadiging staat (beta min = 20) |
|||||
|
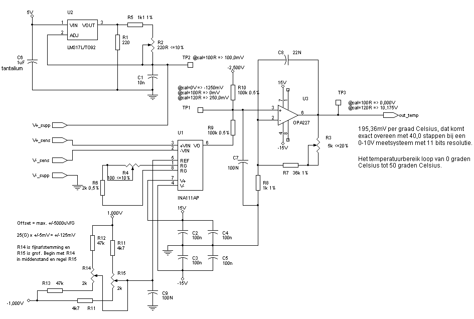
PT100Control.jpg | 1488 | 54kB | 25-08-2004 22:10:21 | hvdoever |
| omschrijving: PT100 Controller. Single Supply |
|||||
|
PT100.gif | 1454 | 14kB | 25-08-2004 18:53:58 | Benadski |
| omschrijving: PT-100 4 draads meting |
|||||
|
vliegemepper 2.JPG | 1118 | 8kB | 25-08-2004 15:45:54 | tecnicus |
|
2delerv1_1.GIF | 415 | 11kB | 25-08-2004 15:19:54 | Aedolon |
|
2delerv1_0.GIF | 425 | 10kB | 25-08-2004 12:49:21 | Aedolon |
|
167
ms
v1.5.4
© MM 2002 - 2026
|
|

