Upload Archief |
| Hoofdpagina | Inloggen | Forum | Help |
| URL | |
| UBB | |
| HTML |
| schema's - bestand(en) | |||||
|---|---|---|---|---|---|
| bestand | dl's | grootte | datum | gebruiker | |
|
rsg2.JPG | 370 | 60kB | 26-09-2004 18:25:51 | andui |
| omschrijving: rotating spark gap 2 |
|||||
|
rsg1.JPG | 357 | 121kB | 26-09-2004 18:25:29 | andui |
| omschrijving: rotating sparkgap1 |
|||||
|
Afbeelding.jpg | 359 | 134kB | 26-09-2004 18:23:32 | andui |
| omschrijving: tekening van tesla coil |
|||||
|
8W versterker AD161-162.jpg | 1397 | 26kB | 26-09-2004 16:43:52 | hugo welther |
| omschrijving: 8W versterker met AD161 en AD162 |
|||||
|
Lopende band.JPG | 350 | 9kB | 24-09-2004 18:10:39 | Bert F |
|
Lichtnetschakelaar (2)_.gif | 352 | 221kB | 23-09-2004 19:36:36 | Thomas007 |
|
Lichtnetschakelaar (1)_.gif | 371 | 227kB | 23-09-2004 19:36:15 | Thomas007 |
|
accu-autoradio.GIF | 614 | 2kB | 22-09-2004 21:08:38 | hugo welther |
|
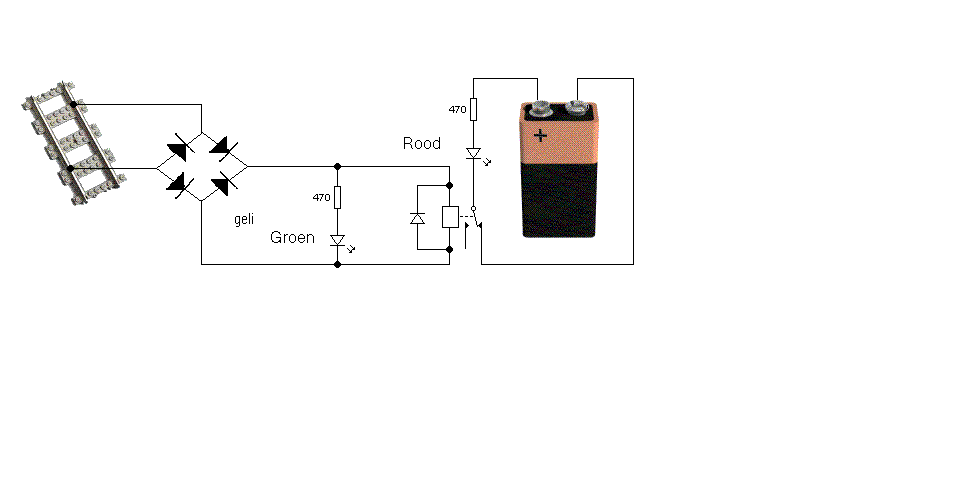
zodusalshetgoedis.GIF | 575 | 13kB | 22-09-2004 17:49:34 | janusbot |
| omschrijving: schema voor hoe je een lichtsein kan maken op je lego rails. |
|||||
|
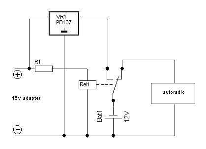
Autoradio.JPG | 627 | 27kB | 22-09-2004 13:31:22 | lampenkap |
| omschrijving: De situatie is getekend als er geen voedingsspanning (16 V) aanwezig is. Er is voor 16 Vdc gekozen, omdat de acculader een verlies van +/- 2 volt heeft, waardoor de ingangsspanning 2 volt hoger ligt dan de uitgangsspanning (13,7 volt). R1 en R2 zitten erin, omdat de relais voor 12 Vdc bedoeld zijn. S1 zit erin, om te voorkomen dat de accu leeg wordt getrokken en dus stuk gaat, als de Schakeling voor langere tijd niet gebruikt wordt. |
|||||
|
156
ms
v1.5.4
© MM 2002 - 2026
|
|

