Upload Archief |
| Hoofdpagina | Inloggen | Forum | Help |
| URL | |
| UBB | |
| HTML |
| schema's - bestand(en) | |||||
|---|---|---|---|---|---|
| bestand | dl's | grootte | datum | gebruiker | |
|
puls1.gif | 1214 | 14kB | 11-12-2004 19:09:50 | wavefuck |
| omschrijving: puls schema |
|||||
|
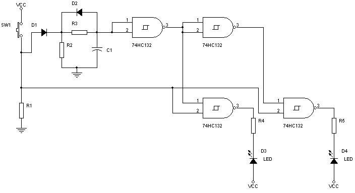
indruk.gif | 570 | 5kB | 10-12-2004 16:44:04 | Benadski |
| omschrijving: ene LED brandt bij indrukken schakelaar, na lang indrukken gaat de ander branden! |
|||||
|
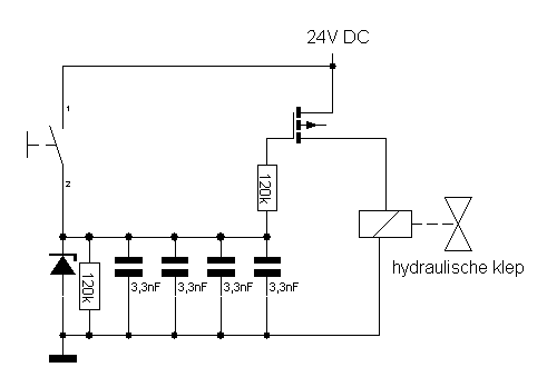
mosfet.gif | 829 | 3kB | 10-12-2004 12:15:38 | keeskoos197 |
| omschrijving: mosfet driver |
|||||
|
Bassking_T_cir.PDF | 628 | 101kB | 09-12-2004 22:13:32 | daniel56 |
|
EXP. KG radio 3tot9MHZ - AM.JPG | 902 | 48kB | 07-12-2004 23:15:36 | rob007 |
| omschrijving: KG radiotje |
|||||
|
relaissturing tube-amp.GIF | 488 | 13kB | 07-12-2004 20:46:31 | hugo welther |
| omschrijving: Relais sturing voor buizen versterker |
|||||
|
NE555 singe shot.GIF | 708 | 3kB | 03-12-2004 21:54:10 | Thijs1985 |
|
lijn volger 2.png | 536 | 6kB | 03-12-2004 16:34:03 | D.I.Y. |
| omschrijving: Schema Robbes/Spark |
|||||
|
paslezer_schema2.zip | 50 | 53kB | 02-12-2004 09:32:02 | gohan127 |
| omschrijving: schema van de paslezer waarvan ik een printplaat probeer te make |
|||||
|
paslezer_schema.zip | 6 | 11kB | 02-12-2004 09:20:02 | gohan127 |
| omschrijving: schema van de paslezer waarvan ik een printplaat probeer te make |
|||||
|
147
ms
v1.5.4
© MM 2002 - 2026
|
|

