Upload Archief |
| Hoofdpagina | Inloggen | Forum | Help |
| URL | |
| UBB | |
| HTML |
| schema's - bestand(en) | |||||
|---|---|---|---|---|---|
| bestand | dl's | grootte | datum | gebruiker | |
|
trein-2.JPG | 1372 | 247kB | 30-12-2006 08:47:07 | Zonnepaneeltje |
| omschrijving: trein-2 |
|||||
|
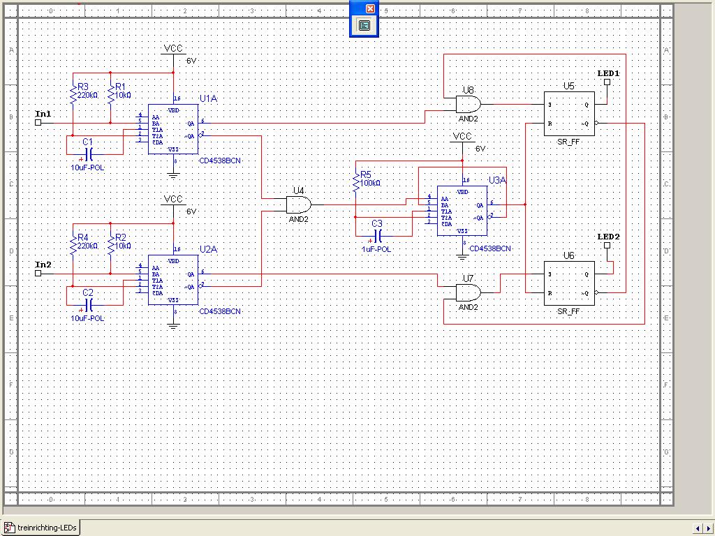
treinrichting-LEDs.JPG | 355 | 232kB | 29-12-2006 22:18:44 | Zonnepaneeltje |
| omschrijving: schema2 treinrichting-LEDs |
|||||
|
anti-dender.GIF | 1005 | 3kB | 29-12-2006 22:07:15 | 6foot6 |
|
schema treinrichting-LEDs.JPG | 1635 | 170kB | 29-12-2006 21:53:08 | Zonnepaneeltje |
| omschrijving: treinrichtingLEDs |
|||||
|
NijntjeFET positief.PNG | 1424 | 105kB | 28-12-2006 21:42:10 | shiptronic |
| omschrijving: lego motor aangesuurd met fet+PWM |
|||||
|
layoutmetcomp.PNG | 619 | 32kB | 27-12-2006 23:58:20 | Electric |
|
layoutzondercomp.PNG | 677 | 26kB | 27-12-2006 23:58:11 | Electric |
| omschrijving: schema voor de pic programmer |
|||||
|
K8055_met_mosfet.jpg | 2358 | 63kB | 27-12-2006 11:37:44 | clit13 |
| omschrijving: Velleman K8055 met mosfet en legomotor |
|||||
|
32_x_8 led-matrix.GIF | 1980 | 24kB | 27-12-2006 09:20:14 | mississippi |
|
multisim.JPG | 1086 | 17kB | 23-12-2006 20:38:53 | mikevt4 |
|
144
ms
v1.5.4
© MM 2002 - 2026
|
|

