Upload Archief |
| Hoofdpagina | Inloggen | Forum | Help |
| URL | |
| UBB | |
| HTML |
| schema's - bestand(en) | |||||
|---|---|---|---|---|---|
| bestand | dl's | grootte | datum | gebruiker | |
|
driver_board_3d.png | 1569 | 279kB | 21-04-2009 07:03:28 | watchout3 |
| omschrijving: driver board van de harrison eindversterker getekent in eagle, printlayout in 3d specs: 300W @ 8Ohm 450W @ 4Ohm |
|||||
|
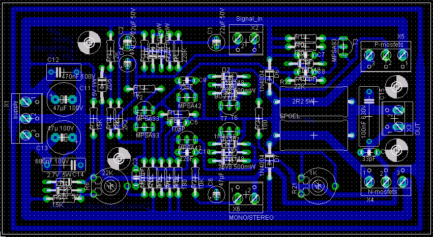
driver_board_printlayout.png | 1528 | 52kB | 21-04-2009 07:00:22 | watchout3 |
| omschrijving: driver board van de harrison eindversterker getekent in eagle, printlayout specs: 300W @ 8Ohm 450W @ 4Ohm |
|||||
|
binnenverlichting vertraging.jpg | 8714 | 21kB | 20-04-2009 21:59:57 | thevel |
|
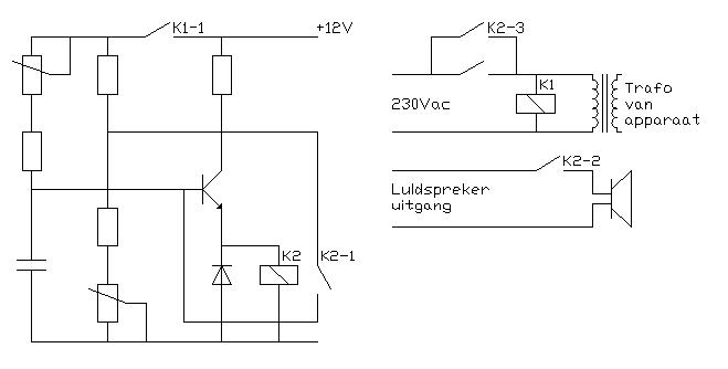
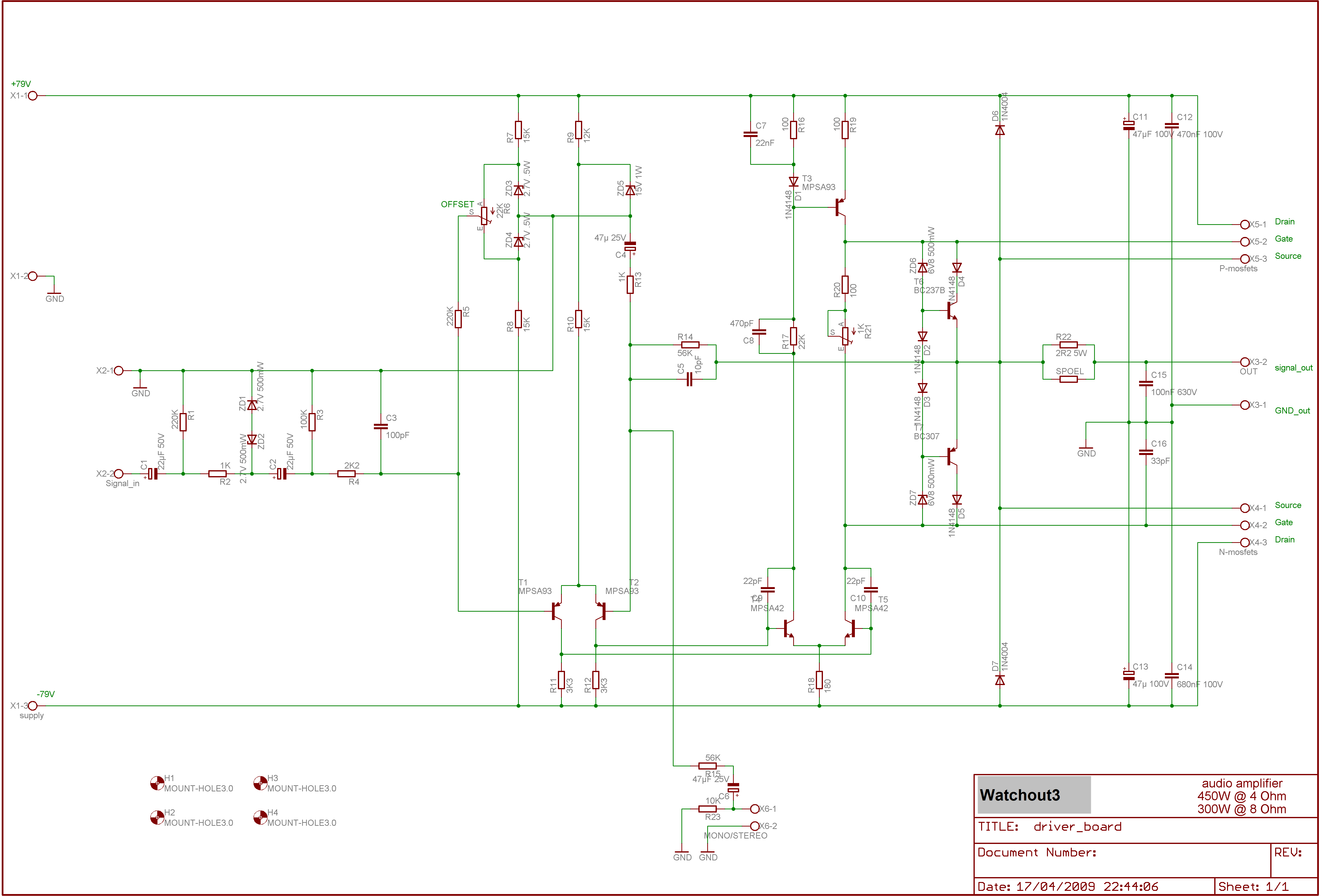
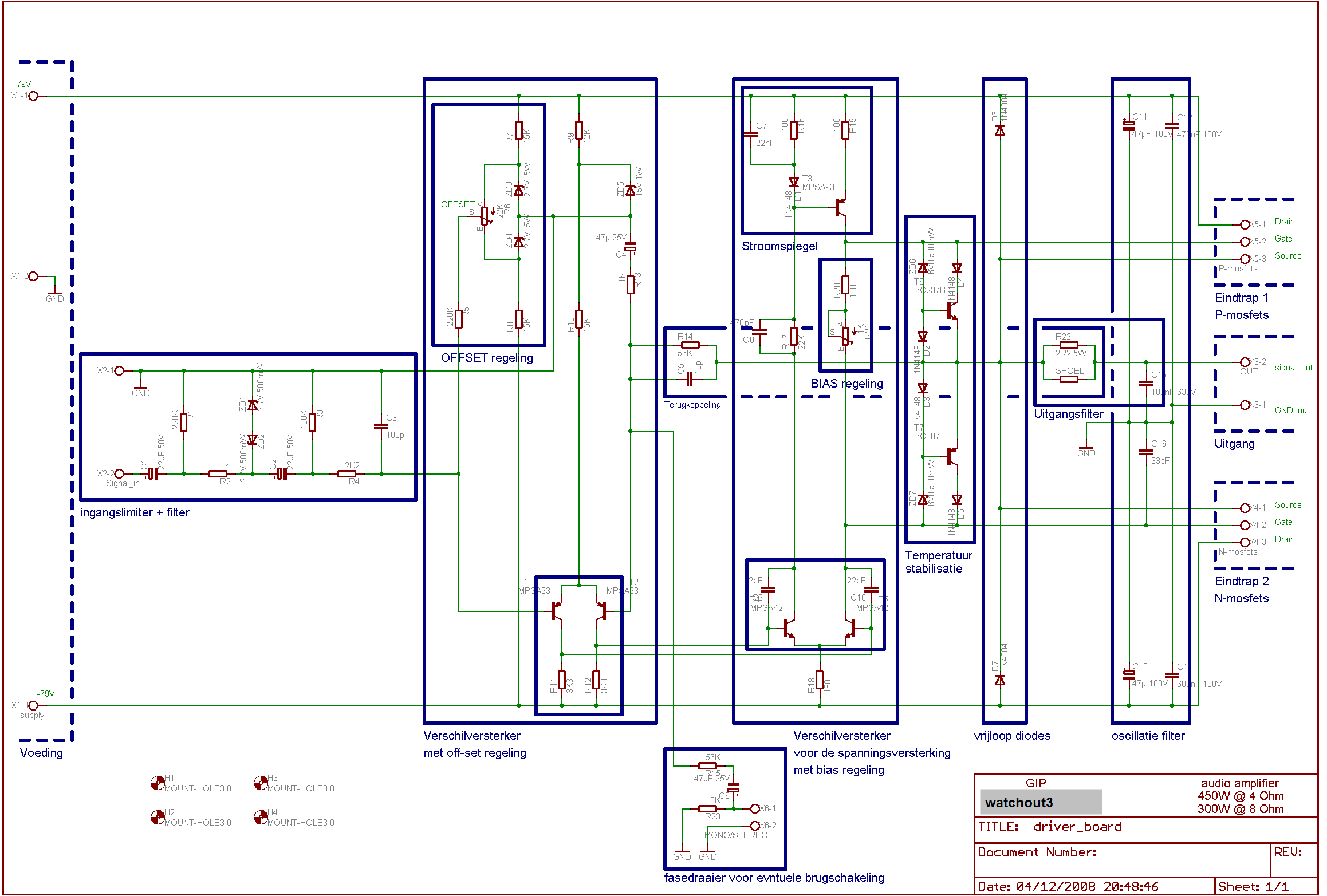
driver_board.png | 1954 | 160kB | 20-04-2009 21:49:01 | watchout3 |
| omschrijving: driver board van de harrison eindversterker getekent in eagle specs: 300W @ 8Ohm 450W @ 4Ohm |
|||||
|
driver_board_blokschema.png | 1484 | 61kB | 20-04-2009 21:44:09 | watchout3 |
| omschrijving: driver board van de harrison eindversterker getekent in eagle specs: 300W @ 8Ohm 450W @ 4Ohm |
|||||
|
trompet324234.jpg | 348 | 20kB | 20-04-2009 16:19:34 | Maurice S. |
|
resized/trompet324234.jpg | 1087 | 8kB | 20-04-2009 16:19:40 | Maurice S. |
| omschrijving: Schema relaisvertraging |
|||||
|
aangepaste eindversterker.jpg | 1960 | 26kB | 19-04-2009 20:21:30 | hugo welther |
| omschrijving: Aangepaste eindversterker voor CO |
|||||
|
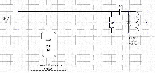
vertraging op relais1.jpg | 2287 | 47kB | 19-04-2009 03:26:28 | menthol |
| omschrijving: Vertraging op Relais 1 |
|||||
|
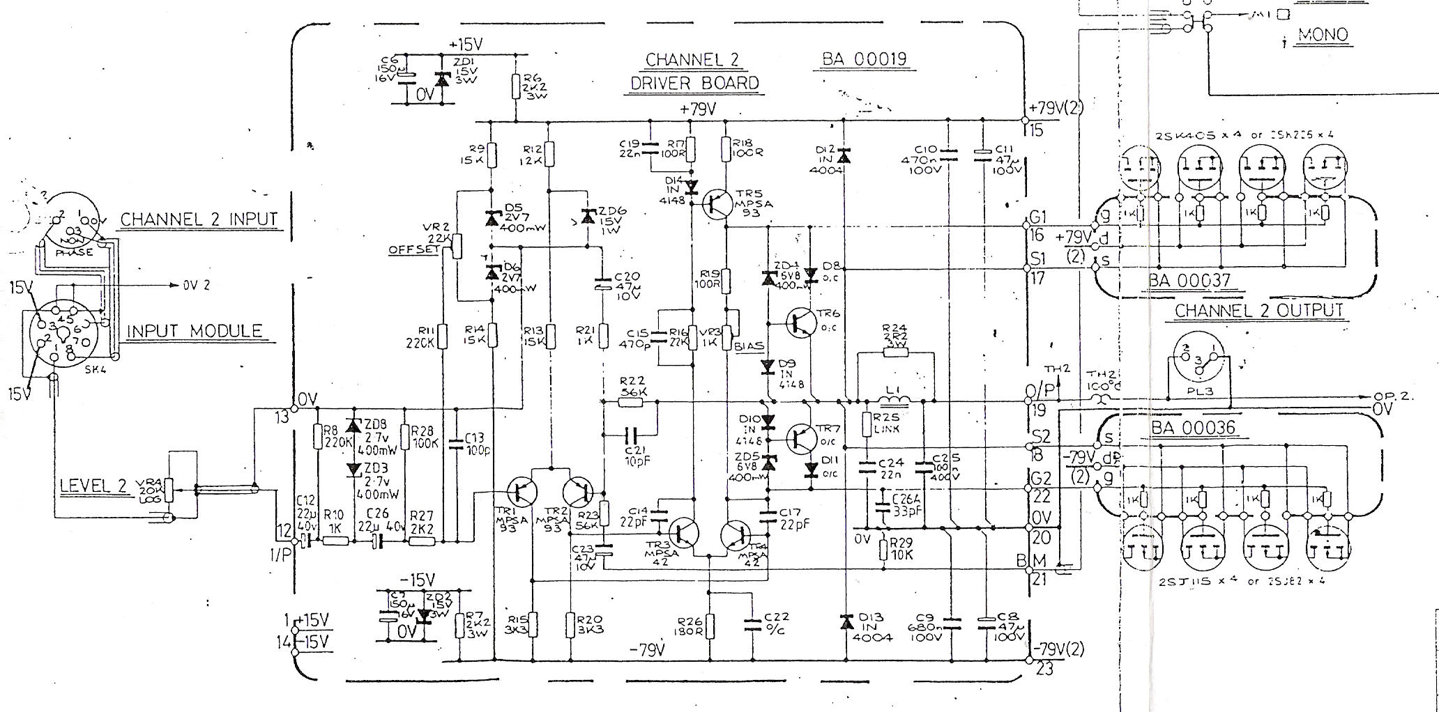
driver_board.jpg | 1666 | 325kB | 17-04-2009 21:52:14 | watchout3 |
| omschrijving: driver board van de harrison eindversterker specs: 300W @ 8Ohm 450W @ 4Ohm |
|||||
|
detail.jpg | 1577 | 391kB | 17-04-2009 21:41:28 | watchout3 |
| omschrijving: detail van de bepaalde componenten van de harrison eindversterker specs: 300W @ 8Ohm 450W @ 4Ohm |
|||||
|
132
ms
v1.5.4
© MM 2002 - 2026
|
|

