Upload Archief |
| Hoofdpagina | Inloggen | Forum | Help |
| URL | |
| UBB | |
| HTML |
| schema's - bestand(en) | |||||
|---|---|---|---|---|---|
| bestand | dl's | grootte | datum | gebruiker | |
|
block schema.jpg | 1982 | 18kB | 21-01-2010 11:23:57 | fire_IC |
| omschrijving: Block Schema 8 voudige LED driver via RS232/485 |
|||||
|
schemargb.jpg | 516 | 36kB | 21-01-2010 11:03:43 | fire_IC |
| omschrijving: Current LED driver |
|||||
|
lp-filter.png | 906 | 18kB | 20-01-2010 15:30:31 | jochem |
| omschrijving: full-dif opamp 2st order lp-filter |
|||||
|
fietsverlichting 3.jpg | 2633 | 66kB | 19-01-2010 20:21:00 | Electrofreak |
|
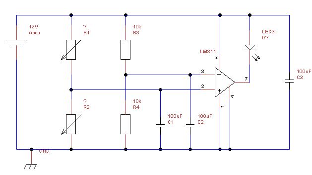
schakelingtemp.jpg | 2890 | 20kB | 19-01-2010 19:50:04 | BenzRD |
| omschrijving: schema temperatuur, als de temp van de auto te heet word gaat er een led branden. schakelwaarde is in te stellen door middel van potmeter. |
|||||
|
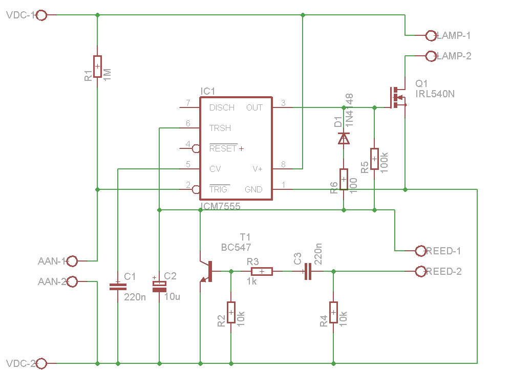
fietsverlichting2.jpg | 3053 | 88kB | 19-01-2010 19:45:20 | Electrofreak |
| omschrijving: Schema 2 voor de aansturing van de fietsverlichting |
|||||
|
statvar_x3_20100119.png | 817 | 4kB | 19-01-2010 10:22:54 | Frederick E. Terman |
|
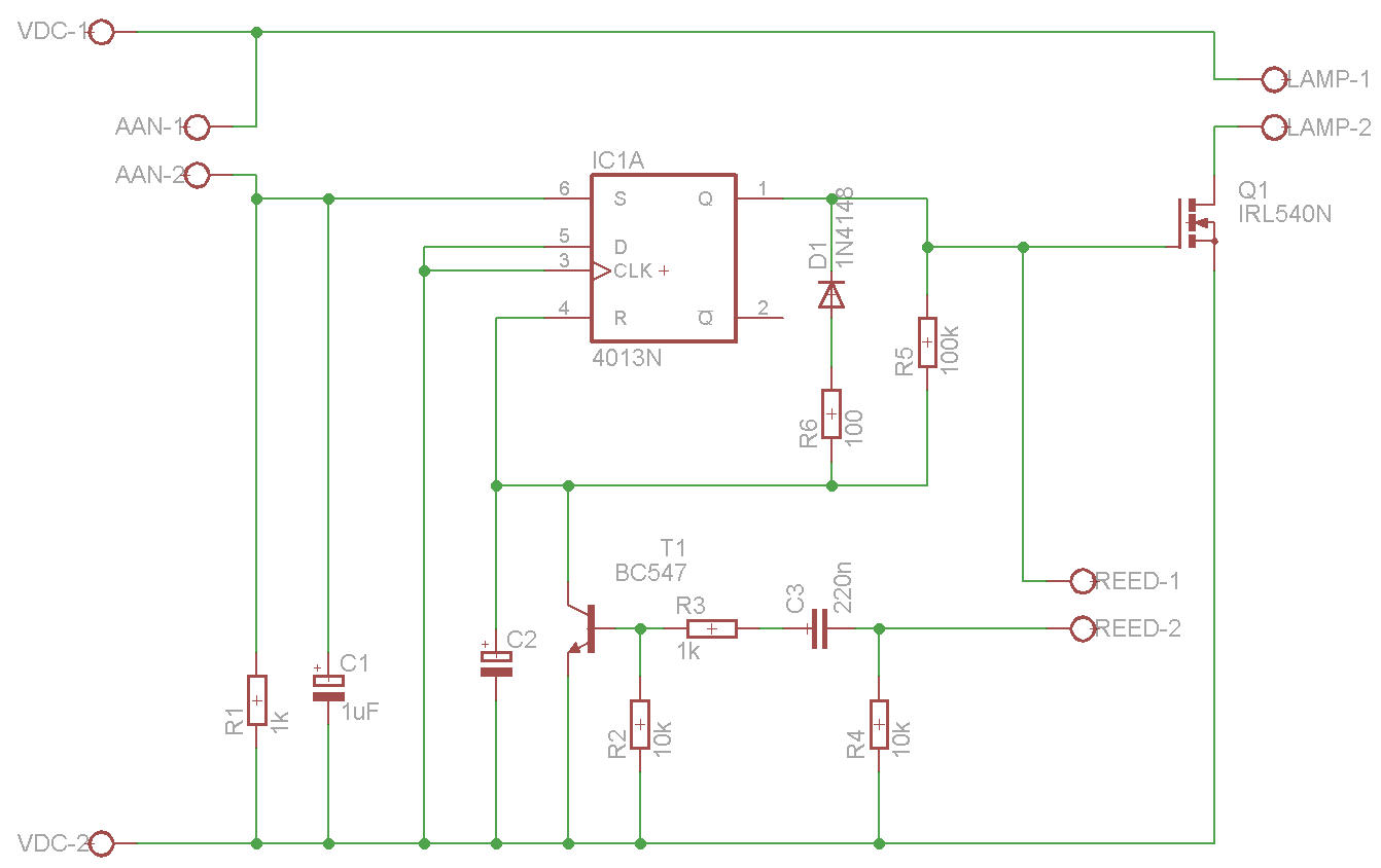
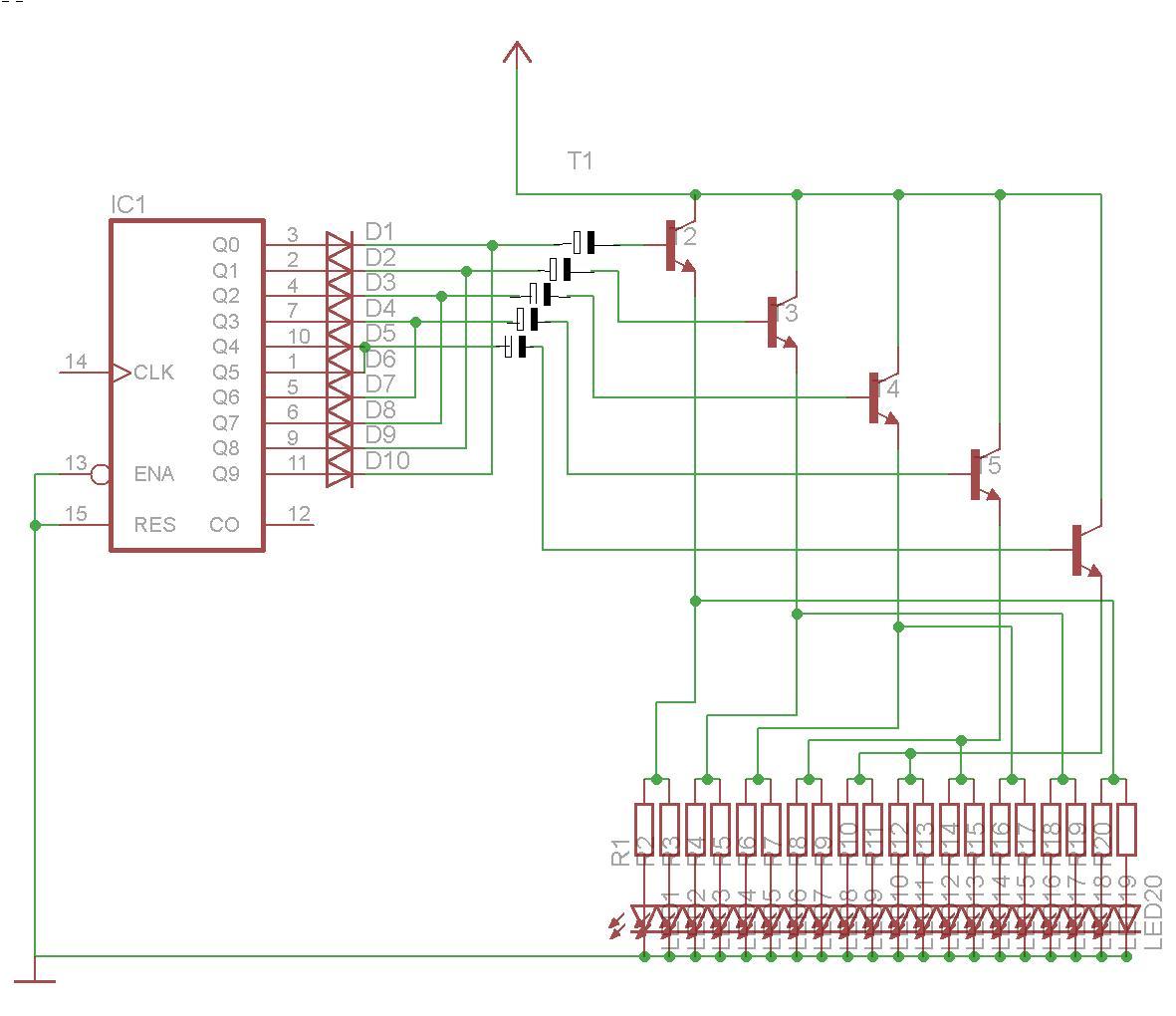
fietsverlichting.jpg | 4100 | 26kB | 18-01-2010 21:06:43 | Electrofreak |
| omschrijving: Schema van mijn aansturing voor de fietsverlichting. |
|||||
|
elco met transistor.jpg | 590 | 11kB | 18-01-2010 17:16:53 | mister-f-j |
|
aanpassing.jpg | 1093 | 103kB | 18-01-2010 16:50:58 | mister-f-j |
| omschrijving: deel waar het probleem moet zitten |
|||||
|
127
ms
v1.5.4
© MM 2002 - 2026
|
|

