Upload Archief |
| Hoofdpagina | Inloggen | Forum | Help |
| URL | |
| UBB | |
| HTML |
| schema's - bestand(en) | |||||
|---|---|---|---|---|---|
| bestand | dl's | grootte | datum | gebruiker | |
|
wt3_usb-scope_v1.0.png | 980 | 31kB | 02-05-2010 22:09:05 | watchout3 |
|
resized/wt3_usb-scope_v1.0.png | 2185 | 52kB | 02-05-2010 22:09:09 | watchout3 |
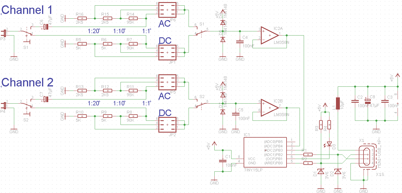
| omschrijving: ---http://yveslebrac.blogspot.com/2008/10/cheapest-dual-trace-scope-in-galaxy.html---mini USB-scope aangepast door watchout3---zie: http://www.circuitsonline.net/forum/view/84097 voor meer info--- |
|||||
|
lg-diode.jpg | 2927 | 41kB | 02-05-2010 20:21:09 | pa3gws |
|
ctcss_16f628a.jpg | 2289 | 74kB | 02-05-2010 17:11:17 | tin.soldier |
|
smeting transistor.png | 1626 | 4kB | 01-05-2010 13:00:07 | zweetvoetje |
| omschrijving: s meting tor |
|||||
|
co.png | 705 | 62kB | 01-05-2010 01:08:24 | Weslee |
|
1draddbrug.jpg | 2382 | 4kB | 01-05-2010 00:52:27 | thevel |
|
4draadbruggen.jpg | 2322 | 4kB | 01-05-2010 00:46:53 | thevel |
|
andere mosfet converter.jpg | 918 | 6kB | 30-04-2010 23:41:06 | noone |
| omschrijving: andere mosfet converter |
|||||
|
4bits da converter org2 zw.jpg | 1238 | 21kB | 30-04-2010 20:38:58 | noone |
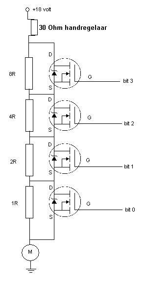
| omschrijving: 4-bits da converter met handregelaar |
|||||
|
4bits da converter org zw.jpg | 481 | 19kB | 30-04-2010 18:05:31 | noone |
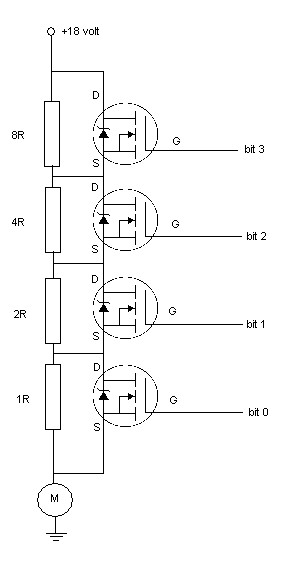
| omschrijving: schema 4-bits da converter. |
|||||
|
164
ms
v1.5.4
© MM 2002 - 2026
|
|

