Upload Archief |
| Hoofdpagina | Inloggen | Forum | Help |
| URL | |
| UBB | |
| HTML |
| schema's - bestand(en) | |||||
|---|---|---|---|---|---|
| bestand | dl's | grootte | datum | gebruiker | |
|
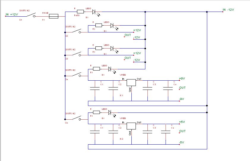
schema van voeding.jpg | 791 | 49kB | 12-06-2010 21:32:12 | Ledfan |
| omschrijving: Schema voor voeding/power hub ----specificaties---- Voedingsspanning:12V Uitgangsspanning:2X12V,1X5V en 1X9V Elke uitgang beschikt over een status LED en aparte schakelaar. Circuitsonline.net is bedankt voor de hulp aan dit schema! |
|||||
|
afsneiding.jpg | 1978 | 13kB | 12-06-2010 17:14:12 | joriske |
|
ltpcontrol.jpg | 349 | 20kB | 12-06-2010 10:06:14 | T-baev |
|
tuin aansluiten.gif | 9623 | 12kB | 12-06-2010 10:02:38 | hugo welther |
| omschrijving: tuin lampen/pomp aansluiten |
|||||
|
480732-circuit_provides_4_to_20_ma_loop_for_microcontrollers.jpg | 783 | 76kB | 10-06-2010 00:24:55 | isojed |
|
resized/480732-circuit_provides_4_to_20_ma_loop_for_microcontrollers.jpg | 404 | 10kB | 10-06-2010 00:24:59 | isojed |
| omschrijving: circuit provides 4mA to 20mA loop for microcontrollers. Figure 1 belongs to article http://www.edn.com/article/480732-Circuit_provides_4_to_20_mA_loop_for_microcontrollers.php |
|||||
|
plafond_led_module_metingen.jpg | 841 | 232kB | 09-06-2010 22:20:10 | gdv1 |
|
resized/plafond_led_module_metingen.jpg | 769 | 22kB | 09-06-2010 22:20:19 | gdv1 |
| omschrijving: metingen aan constant current source voor LED verlichting |
|||||
|
schemaledic.png | 1746 | 3kB | 09-06-2010 21:54:30 | dubbeld7 |
| omschrijving: schema van led en ic |
|||||
|
schakdhulens.jpg | 1664 | 11kB | 09-06-2010 14:25:43 | ac/driec |
|
wisselmetovername.png | 23826 | 6kB | 09-06-2010 13:26:55 | Progger |
| omschrijving: wisselrelais met overnamecontact |
|||||
|
npn_vs_pnp_2.1.gif | 1087 | 3kB | 09-06-2010 13:25:49 | oxurane |
| omschrijving: NPN vervangen door PNP (aangepast schema van V2). |
|||||
|
128
ms
v1.5.4
© MM 2002 - 2026
|
|

