Upload Archief |
| Hoofdpagina | Inloggen | Forum | Help |
| URL | |
| UBB | |
| HTML |
| schema's - bestand(en) | |||||
|---|---|---|---|---|---|
| bestand | dl's | grootte | datum | gebruiker | |
|
deurbevelinging.jpg | 1318 | 38kB | 25-07-2010 18:08:53 | brandon |
|
buck_smps_rmb.jpg | 11220 | 22kB | 25-07-2010 03:04:30 | oxurane |
| omschrijving: Schema-suggestie van Buck-converter |
|||||
|
fietsbooster2.png | 5227 | 40kB | 23-07-2010 13:02:30 | b.veen |
|
resized/fietsbooster2.png | 3794 | 6kB | 23-07-2010 13:02:39 | b.veen |
| omschrijving: Tweede versie van de fietsbooster. Dit keer het schema voorzien van bolletjes waar draden op elkaar aangesloten zijn. |
|||||
|
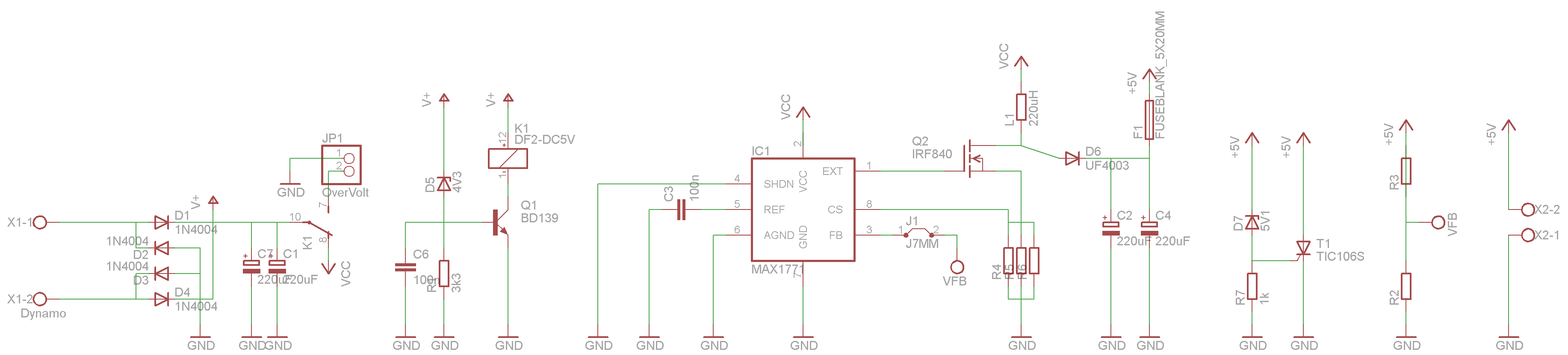
fietsbooster.png | 1712 | 39kB | 23-07-2010 11:06:42 | b.veen |
|
resized/fietsbooster.png | 3806 | 6kB | 23-07-2010 11:06:54 | b.veen |
| omschrijving: Booster schakeling voor USB oplader op fiets. De schakeling schakelt zichzelf af als de gelijkgerichte spanning van de dynamo in de buurt van de 4.5V komt. (De booster zou dan niet meer werken waardoor de uitgangsspanning te hoog wordt). Er is een relais toegevoegd waarop eventueel een step-down schakeling kan worden aangesloten zodat er bij te hoge spanningen toch 5V geproduceerd kan worden. Door middel van een crowbar schakeling is de uitgang beveiligd op maximaal 5.5V, daarboven zal de zekering doorbranden. |
|||||
|
schemanavy.pdf | 1612 | 89kB | 21-07-2010 23:37:55 | pwnd |
| omschrijving: schema dcf klok met uur, min, sec |
|||||
|
21-7-2010 16-55-35.jpg | 1520 | 58kB | 21-07-2010 16:57:05 | djmick |
| omschrijving: l2003 |
|||||
|
21-7-2010 15-50-52.jpg | 1778 | 59kB | 21-07-2010 15:54:32 | djmick |
| omschrijving: L20002 |
|||||
|
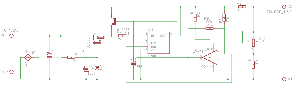
21-7-2010 15-01-12.jpg | 2567 | 47kB | 21-07-2010 15:02:01 | djmick |
| omschrijving: l200 |
|||||
|
cap2gnd.png | 961 | 30kB | 21-07-2010 13:37:57 | john |
| omschrijving: Cap to ground |
|||||
|
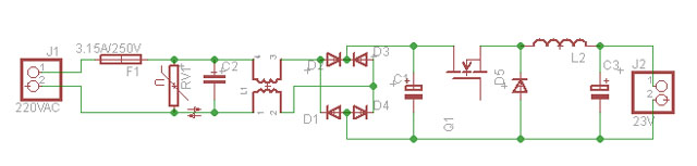
smps-13143l.jpg | 4986 | 130kB | 20-07-2010 01:46:15 | oxurane |
| omschrijving: Schema van SMPS-adapter (groot formaat) |
|||||
|
127
ms
v1.5.4
© MM 2002 - 2026
|
|

