Upload Archief |
| Hoofdpagina | Inloggen | Forum | Help |
| URL | |
| UBB | |
| HTML |
| schema's - bestand(en) | |||||
|---|---|---|---|---|---|
| bestand | dl's | grootte | datum | gebruiker | |
|
bitjes.png | 1505 | 177kB | 07-09-2010 23:48:45 | fred101 |
|
fm_input_filter_20100907fet.png | 1406 | 3kB | 07-09-2010 16:31:06 | Frederick E. Terman |
|
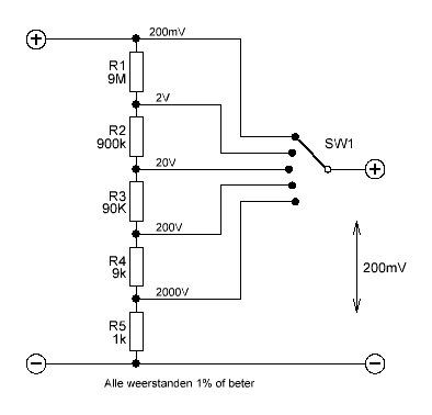
co dvm spanningsdeler.gif | 3501 | 4kB | 07-09-2010 14:36:20 | hugo welther |
| omschrijving: Spanningsdeler voor DVM |
|||||
|
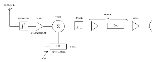
superhet_pientertje_klein.png | 1691 | 8kB | 06-09-2010 19:26:22 | pientertje |
|
superhet_pientertje.jpg | 380 | 101kB | 06-09-2010 19:19:43 | pientertje |
|
pm2517e_power.jpg | 3090 | 47kB | 05-09-2010 16:36:15 | arco2 |
|
resized/pm2517e_power.jpg | 226 | 4kB | 05-09-2010 16:36:21 | arco2 |
| omschrijving: Schema voeding PM2517 |
|||||
|
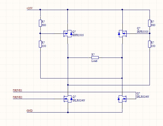
hbrug.jpg | 1367 | 54kB | 05-09-2010 13:39:07 | danieltjebakker |
|
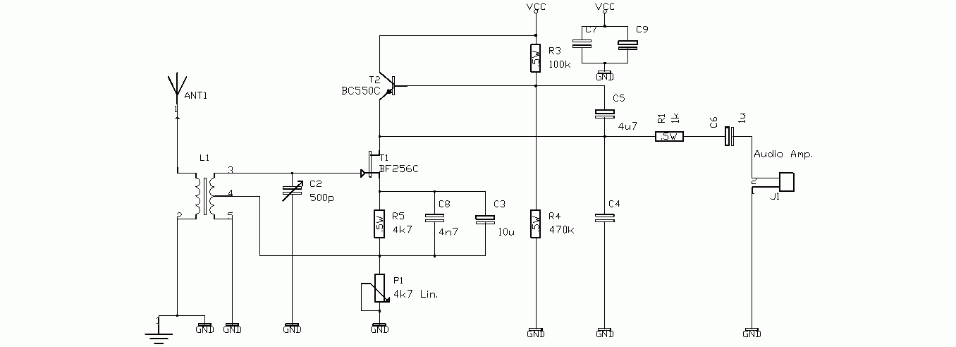
beetlemkiiicct.gif | 742 | 5kB | 04-09-2010 17:17:16 | olivier251 |
| omschrijving: fm trasmitter |
|||||
|
mgo elektuur 06-1975.gif | 7745 | 77kB | 03-09-2010 22:05:59 | dawmast |
| omschrijving: MGO Regeneratieve Middengolf ontvanger uit Elektuur juni 1975. |
|||||
|
modified atlantis regen.gif | 795 | 9kB | 03-09-2010 19:24:51 | dawmast |
| omschrijving: Gemodificeerde Atlantis kortegolf ontvanger. |
|||||
|
129
ms
v1.5.4
© MM 2002 - 2026
|
|

