Upload Archief |
| Hoofdpagina | Inloggen | Forum | Help |
| URL | |
| UBB | |
| HTML |
| schema's - bestand(en) | |||||
|---|---|---|---|---|---|
| bestand | dl's | grootte | datum | gebruiker | |
|
screenhunter_03 oct. 09 11.45.jpg | 623 | 40kB | 09-10-2010 11:58:15 | Kais |
| omschrijving: watchdog uC |
|||||
|
luidsprekerled_a.jpg | 1576 | 23kB | 08-10-2010 22:01:11 | ohm pi |
|
luidsprekerled.jpg | 3139 | 17kB | 07-10-2010 22:12:54 | ohm pi |
|
protection.png | 846 | 11kB | 07-10-2010 21:59:45 | hadv |
| omschrijving: Protection |
|||||
|
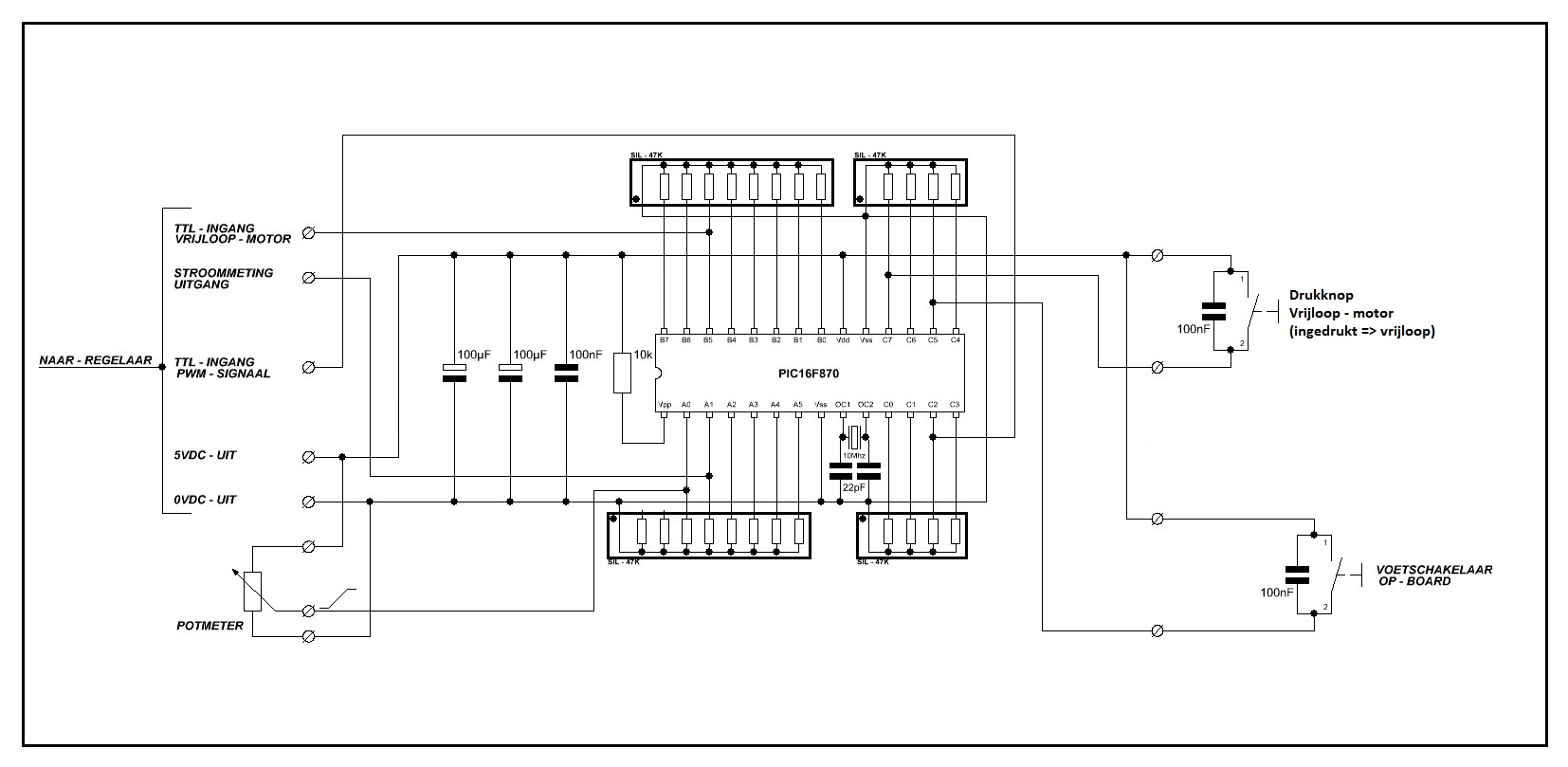
schets_regelaar.png | 4191 | 50kB | 07-10-2010 14:18:15 | dubbeld7 |
| omschrijving: schets schema motor controller |
|||||
|
schema_t65-dtmf[1].gif | 3684 | 20kB | 07-10-2010 12:58:40 | toby318 |
| omschrijving: schema pulse dtmf |
|||||
|
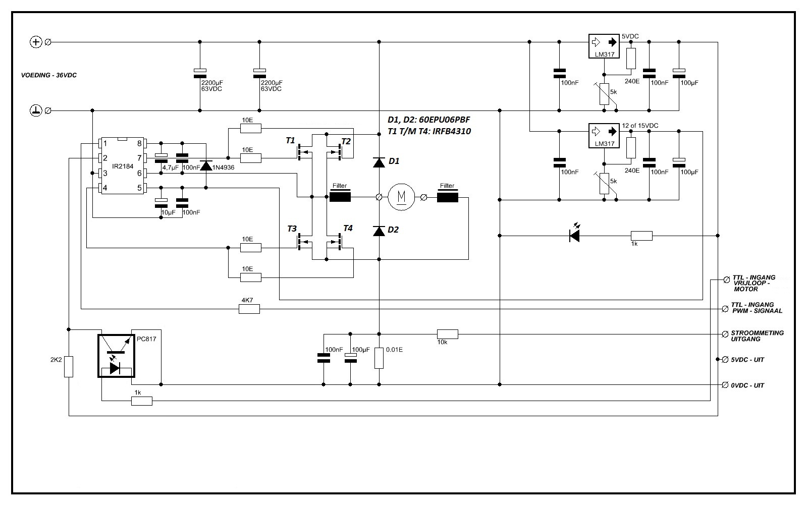
halve-brug (pwm).jpg | 313 | 180kB | 06-10-2010 21:14:46 | ArNe |
| omschrijving: Halve-brug (PWM) |
|||||
|
besturing halve-brug.jpg | 388 | 146kB | 06-10-2010 21:14:29 | ArNe |
| omschrijving: Besturing Halve-brug |
|||||
|
aade_autotransformer_20101006fet.png | 1070 | 20kB | 06-10-2010 10:47:35 | Frederick E. Terman |
|
120 sec counter pcb.jpg | 448 | 24kB | 05-10-2010 19:25:29 | EricP |
|
128
ms
v1.5.4
© MM 2002 - 2026
|
|

