Upload Archief |
| Hoofdpagina | Inloggen | Forum | Help |
| URL | |
| UBB | |
| HTML |
| schema's - bestand(en) | |||||
|---|---|---|---|---|---|
| bestand | dl's | grootte | datum | gebruiker | |
|
schematic wrkt niet.png | 813 | 50kB | 26-01-2012 19:19:34 | florick95 |
|
resized/schematic wrkt niet.png | 392 | 120kB | 26-01-2012 19:19:36 | florick95 |
| omschrijving: P3a versterker schema foutief . |
|||||
|
pcb p3a.png | 937 | 72kB | 26-01-2012 19:07:20 | florick95 |
|
resized/pcb p3a.png | 255 | 304kB | 26-01-2012 19:07:21 | florick95 |
| omschrijving: shema P3a versterker vertoont kuren . ontwerper riktw |
|||||
|
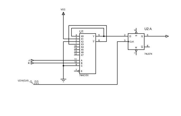
aanvullendeopgave 1.1.jpg | 972 | 11kB | 26-01-2012 17:56:28 | Gregoor |
| omschrijving: JK-flipflop met D-flipflop en MUX |
|||||
|
leds 2.jpg | 275 | 10kB | 24-01-2012 22:55:17 | EL83 |
| omschrijving: 2 leds |
|||||
|
rfm12_ant_1.jpg | 1222 | 33kB | 24-01-2012 18:42:36 | redtiger |
|
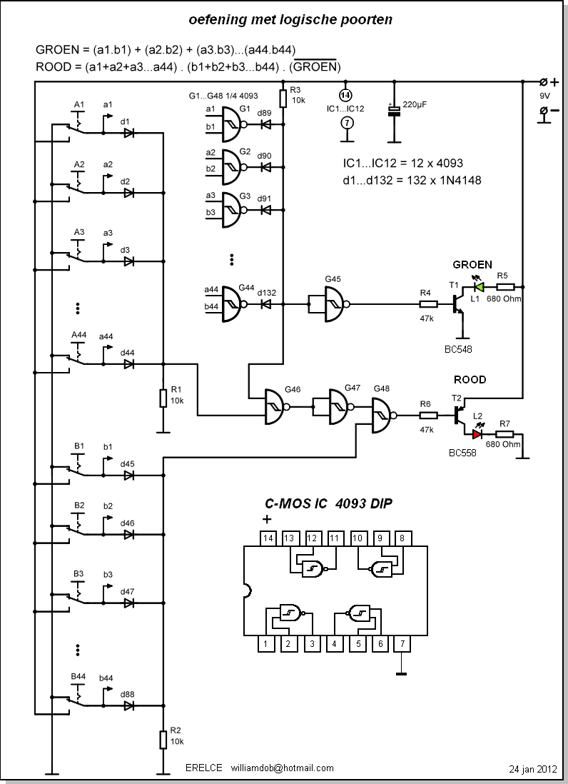
coschema.png | 2877 | 80kB | 24-01-2012 16:39:53 | erelce |
|
resized/coschema.png | 327 | 215kB | 24-01-2012 16:39:53 | erelce |
| omschrijving: oefening op logische poorten |
|||||
|
rfm12_ant.jpg | 1698 | 20kB | 24-01-2012 12:52:51 | redtiger |
| omschrijving: RFM12 |
|||||
|
oscillator.jpg | 1122 | 162kB | 23-01-2012 00:33:52 | wyse |
|
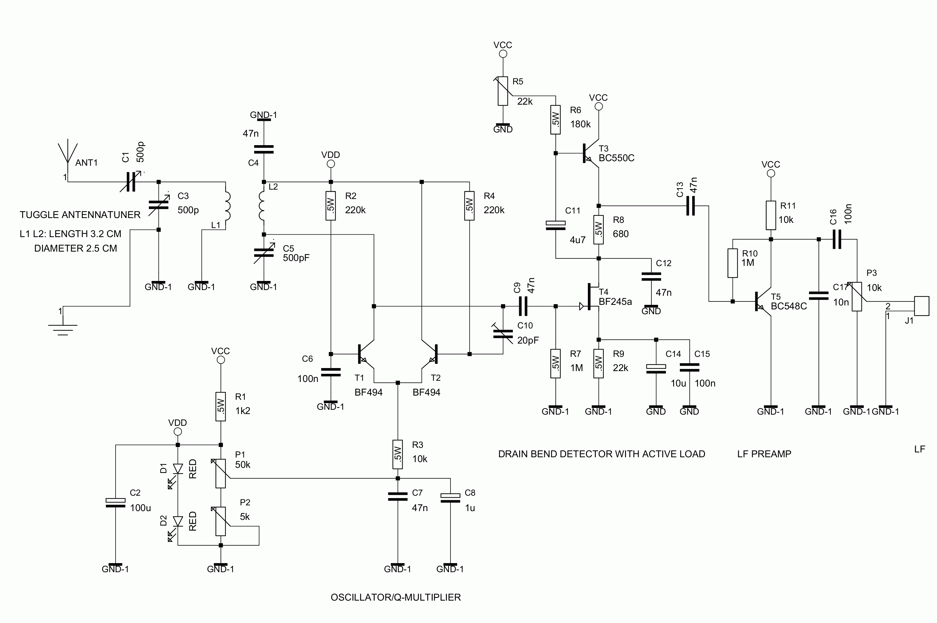
regen receiver with drain bend detector.gif | 1729 | 139kB | 22-01-2012 20:35:59 | dawmast |
|
resized/regen receiver with drain bend detector.gif | 2322 | 13kB | 22-01-2012 20:36:10 | dawmast |
| omschrijving: Regeneratieve ontvanger met Q-Multiplier en Drain Bend Detector |
|||||
|
schema fm receiver.jpg | 3114 | 28kB | 22-01-2012 19:06:19 | neglect265 |
| omschrijving: fm receiver |
|||||
|
125
ms
v1.5.4
© MM 2002 - 2026
|
|

