Upload Archief |
| Hoofdpagina | Inloggen | Forum | Help |
| URL | |
| UBB | |
| HTML |
| schema's - bestand(en) | |||||
|---|---|---|---|---|---|
| bestand | dl's | grootte | datum | gebruiker | |
|
toetsenbord probleem 1.gif | 668 | 22kB | 28-06-2012 17:39:46 | GlennV |
|
resized/toetsenbord probleem 1.gif | 436 | 6kB | 28-06-2012 17:39:46 | GlennV |
| omschrijving: toetsenbord probleem |
|||||
|
bmod.jpg | 3882 | 53kB | 28-06-2012 16:59:44 | martin.v |
|
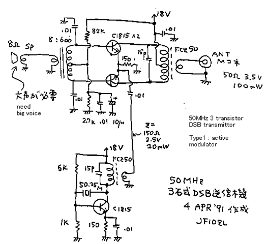
dsb generator.png | 2841 | 61kB | 28-06-2012 16:58:52 | martin.v |
|
lm311-optotest.jpg | 874 | 35kB | 28-06-2012 01:26:00 | oxurane |
| omschrijving: Testopstelling OptoSwitch |
|||||
|
lm311-opto1.jpg | 959 | 47kB | 28-06-2012 00:55:21 | oxurane |
| omschrijving: Deelschema met modificatie |
|||||
|
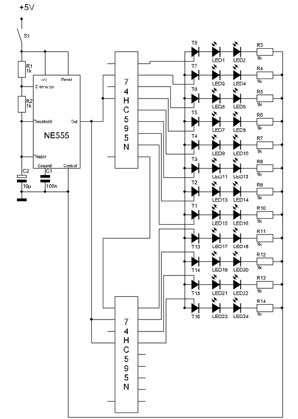
looplichtsmart2.png | 1998 | 267kB | 26-06-2012 10:06:11 | shock6805 |
|
schema sony taf5a.jpg | 4517 | 70kB | 26-06-2012 08:43:24 | michelveijk |
|
resized/schema sony taf5a.jpg | 373 | 28kB | 26-06-2012 08:43:25 | michelveijk |
|
lm311-opto.jpg | 1635 | 51kB | 26-06-2012 01:04:16 | oxurane |
| omschrijving: Deel schema teller via comparator |
|||||
|
looplichtsmart.png | 1845 | 80kB | 25-06-2012 22:02:53 | shock6805 |
|
boost2.gif | 11574 | 5kB | 25-06-2012 01:48:18 | bramsky |
| omschrijving: boost converter |
|||||
|
120
ms
v1.5.4
© MM 2002 - 2026
|
|

