Upload Archief |
| Hoofdpagina | Inloggen | Forum | Help |
| Zoeken op "led" - bestand(en) | |||||
|---|---|---|---|---|---|
| bestand | dl's | grootte | datum | groep | |
|
sri-led 9508_achterkant.jpg | 829 | 58kB | 20-08-2008 10:30:43 | foto's |
| omschrijving: multifunctionele meter SRI-LED 9508 |
|||||
|
sri-led 9508_voorkant.jpg | 788 | 70kB | 20-08-2008 10:30:31 | foto's |
| omschrijving: multifunctionele meter SRI-LED 9508 |
|||||
|
dsc02714.jpg | 1921 | 101kB | 10-08-2008 19:48:18 | foto's |
| omschrijving: Pingpongledverlichting2 |
|||||
|
dsc02715.jpg | 1914 | 94kB | 10-08-2008 19:46:13 | foto's |
| omschrijving: Pingpongledverlichting |
|||||
|
dsc02712.jpg | 1983 | 123kB | 10-08-2008 19:27:39 | foto's |
| omschrijving: Pingpong Led |
|||||
|
dsc03570.jpg | 1505 | 146kB | 08-08-2008 20:22:13 | foto's |
| omschrijving: Ap Racing Discs 332x32 crossdrilled |
|||||
|
3ledson.jpg | 2530 | 70kB | 05-08-2008 20:44:38 | foto's |
|
50 led's.jpg | 1255 | 15kB | 03-08-2008 00:46:23 | schema's |
|
ontwerp ledcube.png | 2374 | 18kB | 26-07-2008 15:03:08 | schema's |
|
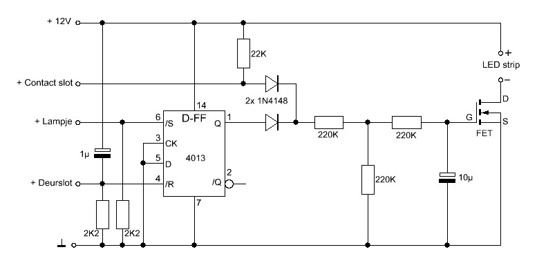
schakeling voor led strip2.jpg | 2371 | 32kB | 25-07-2008 00:45:12 | schema's |
|
382
ms
v1.5.4
© MM 2002 - 2026
|
|

