Upload Archief |
| Hoofdpagina | Inloggen | Forum | Help |
| Zoeken op "led" - bestand(en) | |||||
|---|---|---|---|---|---|
| bestand | dl's | grootte | datum | groep | |
|
untitled4.png | 914 | 25kB | 16-02-2017 20:40:19 | foto's |
|
ledgedrag.png | 433 | 114kB | 10-02-2017 16:16:55 | foto's |
|
resized/ledgedrag.png | 1297 | 293kB | 10-02-2017 16:16:55 | foto's |
|
untitled2.png | 915 | 100kB | 07-02-2017 22:07:49 | foto's |
|
untitled1.png | 868 | 95kB | 07-02-2017 22:04:33 | foto's |
|
fsr-led-transistor schakeling.png | 1998 | 37kB | 23-01-2017 16:33:57 | schema's |
|
resized/fsr-led-transistor schakeling.png | 491 | 90kB | 23-01-2017 16:33:58 | schema's |
| omschrijving: FSR/LED/Transistor schakeling |
|||||
|
untitled001.jpg | 1306 | 407kB | 08-12-2016 21:29:45 | foto's |
|
resized/untitled001.jpg | 835 | 17kB | 08-12-2016 21:29:46 | foto's |
|
img_4918.jpg | 302 | 38kB | 17-09-2016 16:00:46 | foto's |
| omschrijving: led-backlight |
|||||
|
voorbeeld - geertie.jpg | 583 | 9kB | 22-04-2016 15:14:36 | schema's |
|
resized/voorbeeld - geertie.jpg | 614 | 1kB | 22-04-2016 15:14:37 | schema's |
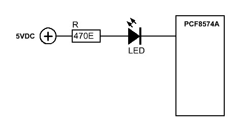
| omschrijving: Led aan PCF8574A |
|||||
|
voorbeeld - bmaster.jpg | 1118 | 54kB | 08-02-2016 14:24:31 | schema's |
|
resized/voorbeeld - bmaster.jpg | 662 | 1kB | 08-02-2016 14:24:33 | schema's |
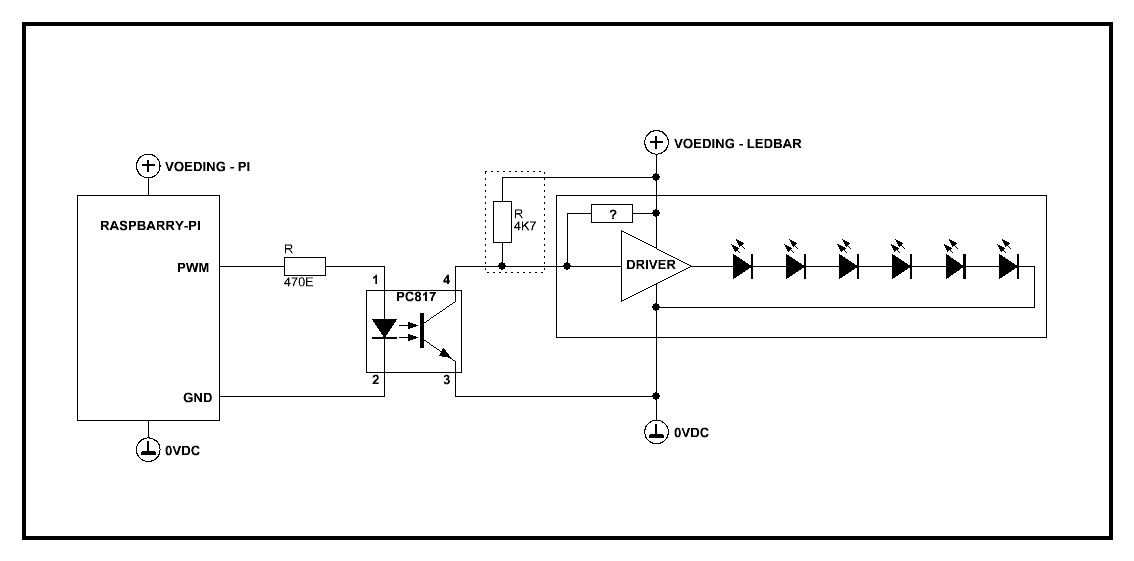
| omschrijving: Ledbar aan Pi |
|||||
|
untitled.hex | 1551 | 2kB | 24-01-2016 01:42:07 | overige bestanden |
|
253
ms
v1.5.4
© MM 2002 - 2026
|
|

