Upload Archief |
| Hoofdpagina | Inloggen | Forum | Help |
| Zoeken op "led" - bestand(en) | |||||
|---|---|---|---|---|---|
| bestand | dl's | grootte | datum | groep | |
|
foto-0003.jpg | 334 | 420kB | 21-03-2010 14:09:04 | foto's |
| omschrijving: lm3915 zonder leds |
|||||
|
untitled1.jpg | 1123 | 13kB | 20-03-2010 21:35:24 | foto's |
| omschrijving: close up |
|||||
|
untitled2.jpg | 1203 | 14kB | 20-03-2010 21:34:59 | foto's |
| omschrijving: foil keypad |
|||||
|
leds3453.jpg | 1110 | 4kB | 19-03-2010 20:27:45 | schema's |
|
ledflitsprintje_web.jpg | 1336 | 70kB | 14-03-2010 18:05:05 | foto's |
|
inschakelledje2.jpg | 591 | 12kB | 11-03-2010 20:03:35 | schema's |
|
inschakelledje.jpg | 331 | 12kB | 11-03-2010 20:01:50 | schema's |
|
foto,s zenertester 001.jpg | 137 | 111kB | 27-02-2010 21:14:03 | foto's |
|
resized/foto,s zenertester 001.jpg | 809 | 29kB | 27-02-2010 21:14:05 | foto's |
| omschrijving: Hier met een led. |
|||||
|
tor-led1.jpg | 257 | 5kB | 26-02-2010 16:40:49 | schema's |
|
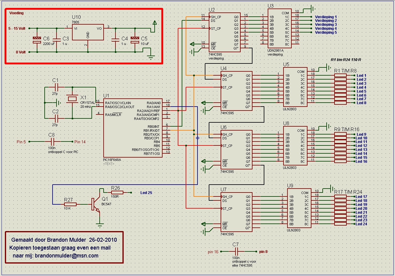
led kubus 5x5x5 brandon mulder 2.jpg | 1043 | 457kB | 26-02-2010 16:38:38 | schema's |
|
413
ms
v1.5.4
© MM 2002 - 2026
|
|

