Upload Archief |
| Hoofdpagina | Inloggen | Forum | Help |
| Zoeken op "led" - bestand(en) | |||||
|---|---|---|---|---|---|
| bestand | dl's | grootte | datum | groep | |
|
img_6249.jpg | 127 | 162kB | 14-07-2010 10:48:28 | foto's |
|
resized/img_6249.jpg | 632 | 41kB | 14-07-2010 10:48:36 | foto's |
| omschrijving: Deurbel Leds |
|||||
|
dscf0128.jpg | 4461 | 44kB | 09-07-2010 16:36:55 | foto's |
| omschrijving: 12 volts led lamp |
|||||
|
dscf0472 led klok.png | 3627 | 385kB | 22-06-2010 14:11:55 | foto's |
|
dscf0469 led klok.png | 3253 | 399kB | 22-06-2010 14:11:39 | foto's |
|
dscf0468 led klok.png | 3255 | 437kB | 22-06-2010 14:11:23 | foto's |
|
dscf0467 led klok.png | 3187 | 389kB | 22-06-2010 14:11:07 | foto's |
|
dscf0465 led klok.png | 3383 | 355kB | 22-06-2010 14:10:45 | foto's |
| omschrijving: klok, 6 5x7 bicolor displays |
|||||
|
dscf0466 led klok.png | 3422 | 313kB | 22-06-2010 14:10:06 | foto's |
| omschrijving: klok, 6 5x7 bicolor displays |
|||||
|
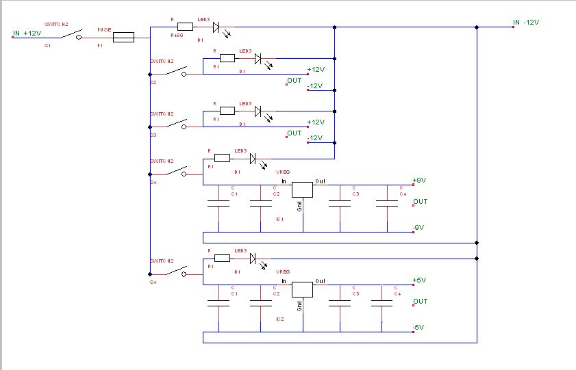
schema van voeding.jpg | 780 | 49kB | 12-06-2010 21:32:12 | schema's |
| omschrijving: Schema voor voeding/power hub ----specificaties---- Voedingsspanning:12V Uitgangsspanning:2X12V,1X5V en 1X9V Elke uitgang beschikt over een status LED en aparte schakelaar. Circuitsonline.net is bedankt voor de hulp aan dit schema! |
|||||
|
plafond_led_module_metingen.jpg | 831 | 232kB | 09-06-2010 22:20:10 | schema's |
|
resized/plafond_led_module_metingen.jpg | 749 | 22kB | 09-06-2010 22:20:19 | schema's |
| omschrijving: metingen aan constant current source voor LED verlichting |
|||||
|
277
ms
v1.5.4
© MM 2002 - 2026
|
|

